
Have a comment or interested in sponsoring this newsletter? Hit reply.
Ethan Mollick writes about AI that “the only way to figure out how useful AI might be is to use it.” This is not necessarily an argument to use AI for a given problem but an acknowledgment that you must play with this technology to find the bits that make sense.
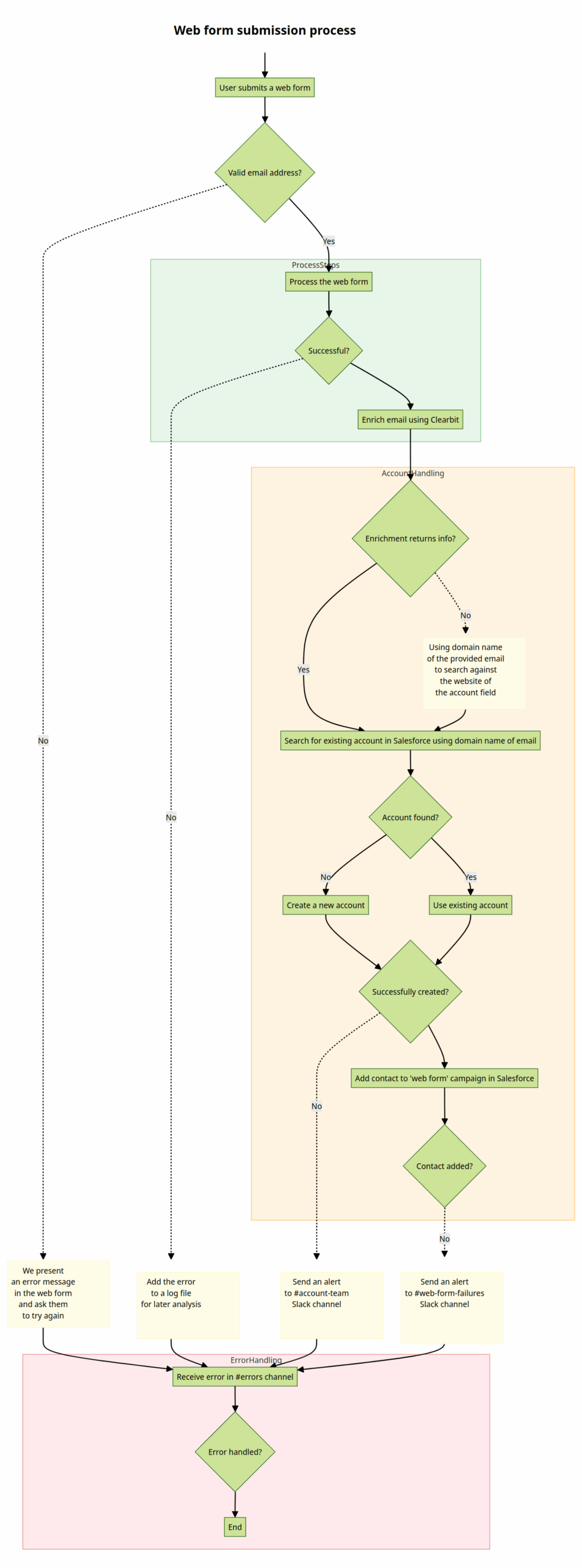
Making diagrams for a process is an example of an important problem that I keep returning to over time. Well-documented diagrams help other team members know what’s going on and also remind you of how a process works when you encounter it infrequently.
The typical way we do this? It varies with your style. Perhaps you open up Figma or LucidChart, draw some boxes and arrows, and then get feedback from people. Perhaps you write an outline based on an existing process. Perhaps you do some hybrid of the above.
The crux of this problem comes when you need to update an existing diagram or move faster to go from 0-1. You might start with a few columns like this letting you know the Step number, what happens, what to do if conditions are met, and what to do if conditions are not met.
It’s a pain to update these documents, and the level of effort only gets bigger over time. One of the most promising tools for this is Mermaid, a declarative tool for writing diagrams. If you’ve spent some time with ChatGPT, you’ll know that having a pattern or context is a very useful frame to help ChatGPT produce output that is closer to what you want.
Iterating with ChatGPT to produce diagrams
How do you get to a diagram that looks more like this one, and is generated automatically? The answer is to enlist ChatGPT as your chart-generating partner. When this goes right, the output looks like the graphic below.
I took my original row and column description of a Lead to Account Matching program, uploaded it using ChatGPT’s code interpreter, and asked it questions about the process.
-
How should I make this better?
-
What would it look like to visualize this in Mermaid?
-
How can we make it more stylish?
-
What information needs to be stored in a table to recreate this effort?
At the end of the session, I had the beginnings of a template I can use to ask ChatGPT to interview me about a process, document that process in the format that it can use to create Mermaid diagrams, and store formatting information that it can use later to create new documents.
Recreating the Steps
If you’d like to follow along, here’s how it went.
First, I uploaded the process table I created and asked ChatGPT to explain it to me.
ChatGPT did a pretty good job of explaining the process and suggested improvements like email verification, form validation, and sending only certain errors to the “error channel” in our diagram.
Then, we worked on formatting. For quite a while.
Getting Stuck: ChatGPT doesn’t “get” diagram design
The formatting in the graphic took a little while to generate working in back-and-forth conversations with ChatGPT.
First, I’d ask it to build some Mermaid code, then run it in Mermaid Chart, and then give it feedback. Chat GPT struggled at simplistic tasks like the format for a “sticky note” (yellow square, padding all of the way around, full justified text) but was very good at taking a logical flow and building it into a diagram.
A breakthrough: ask the system what format it uses. When I asked ChatGPT to summarize the formatting to use in a table, things got a lot clearer and I gained a format to use for future diagrams.
Here’s an example of what it suggested:
This made it a lot easier to memorialize the output of the back-and-forth conversations about the formatting with ChatGPT.
I also asked the system for some prompts that would ask me to build a similar process in the future and to create the format of that table.
Here’s the output of that process:
Making the steps repeatable
Now that I have a context (steps, notes, formatting, and prompts), this is a prototype I can test. Here’s the design doc if you want to try it out.
What’s cool about this? We started by having a conversation with ChatGPT to understand an existing process and improve it. We ended with a generalized process to learn about a process, document its steps, create a stylized diagram, and improve that process.
Is this a replacement for a person who builds processes? Absolutely not. But it is a toolkit for anyone who builds process and needs to update that process frequently. Using AI as a process copilot will make your diagrams and your process better.
What’s the takeaway? If figuring out how you want to use AI is a process of learning how to use it. The first iteration is not always easy, but the back-and-forth action makes your process better quickly and provides you with scaffolding to improve future process.











